

- Ce Top est basé sur le nombre de retweets des images partagées sur le compte twitter de Gameblog -
- 79 RT -
La grande maladie du Gamer (suivez la flèche)


- 76 RT -
Le succès de la PS2 en 1 gif qui met tout le monde d'accord


- 73 RT -
Quelle classe


- 58 RT -
#WTF mais qui va acheter ce jeu pour son enfant à Noël ?!


- 58 RT -
L'index du Gamer


- 51 RT -
Le préservatif du Gamer :)


- 49 RT -
Quand l'une des Lune de Saturne ressemble à Pac Man en vision thermique :) Capturé par la NASA


- 49 RT -
L'aliasing d'Assassin's Creed 4 sur Xbox One / PS4 / PC et Wii U


- 47 RT -
C'est celaaaaa ouuuiiii....

- 43 RT -
L'Enculay de la semaine


- 40 RT -
La Game Boy et ses icônes


- 33 RT -
#PS4 : 2,4 #XboxOne : 1,9 Le cumul des 2 consoles a donc d'ores et déjà rattrapé la #WiiU


- 29 RT -
Les 2 présentateurs des #VGX résumé en 1 image


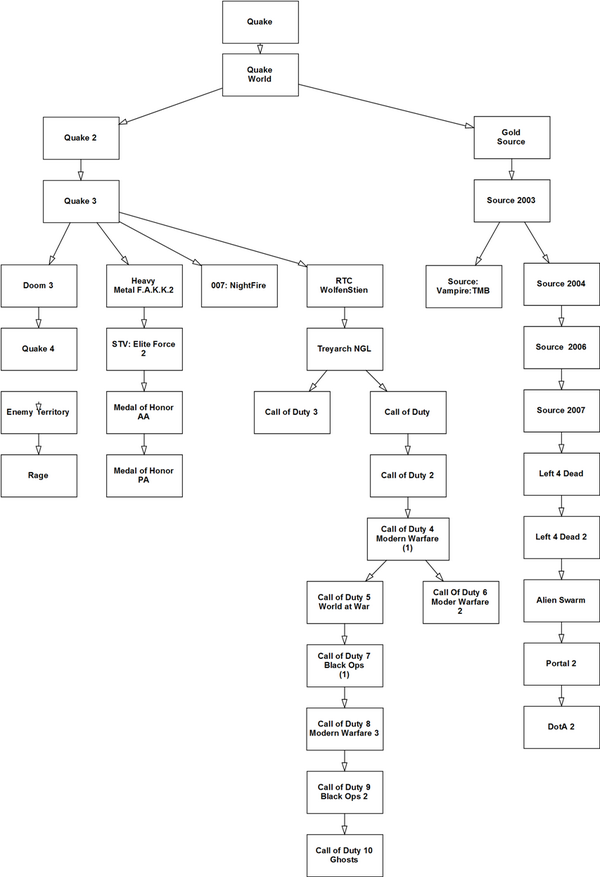
- 25 RT -
L'évolution des FPS depuis sa création jusqu'à nos jours


- 22 RT -
Vous le sentez venir le Tsunami de Valve avec sa Steam Machine en 2014 ?


- 20 RT -
Quelle classe (© https://goshadole.deviantart.com/ )


- 19 RT -
L'évolution de la manette Xbox en 1 gif

- 18 RT -
L'audience du Multijoueurs de Call of Duty sur Steam de 2010 à 2013


- 13 RT -
Les DLC existaient déjà dans les années 90


- 13 RT -
Les micro-paiements aussi


TOP 20 des images Gamer de la semaine #01
TOP 20 des images Gamer de la semaine #02
TOP 20 des images Gamer de la semaine #03
TOP 20 des images Gamer de la semaine #04
TOP 20 des images Gamer de la semaine #05
TOP 20 des images Gamer de la semaine #06
TOP 20 des images Gamer de la semaine #07
TOP 20 des images Gamer de la semaine #08
TOP 20 des images Gamer de la semaine #09
TOP 20 des images Gamer de la semaine #10
TOP 20 des images Gamer de la semaine #11
TOP 20 des images Gamer de la semaine #12
TOP 20 des images Gamer de la semaine #13
TOP 20 des images Gamer de la semaine #14
TOP 20 des images Gamer de la semaine #15
TOP 20 des images Gamer de la semaine #16
TOP 20 des images Gamer de la semaine #17
TOP 20 des images Gamer de la semaine #18
TOP 20 des images Gamer de la semaine #19
TOP 20 des images Gamer de la semaine #20
TOP 20 des images Gamer de la semaine #21
TOP 20 des images Gamer de la semaine #22
TOP 20 des images Gamer de la semaine #23
TOP 20 des images Gamer de la semaine #24
TOP 20 des images Gamer de la semaine #25
TOP 20 des images Gamer de la semaine #26
TOP 20 des images Gamer de la semaine #27

I Nombre de visiteurs pour cet article I

